Asal Usul Bahasa Melayu Stpm Sem 1

Pada awalnya istilah melayu hanya dikaitkan dengan konsep kerajaan.
Asal usul bahasa melayu stpm sem 1. Sijil tinggi persekolahan malaysia. Rumpun berusia antara 2500 hingga 5000 tahun masihi 3. Bahasa melayu serumpun dengan bahasa mekanesia melanesia dan polinesia yang kesemuanya daripada induk bahasa austronesia. Kekerabatan bahasa seperti ini tidak ditemukan dalam bahasa bahasa di asia tengah.
Istilah melayu telah disebut dalam pelbagai bentuk seperti maleu colon buku geographike sintaxis m ptolemy malaya dvipa kitab purana mo lo yeu tulisan cina mo lo yu catatan i tsing malayakoram dan malaikurram gerini. Skor a dalam stpm bahasa melayu semester 2. Nota bahasa melayu stpm sem 1 pengajian stpm sama ada yang sedia ada atau yang baharu mengambil masa selama tiga penggal satu setengah tahun. Bahasa malaysia kertas 1 stpm asal usul bahasa melayu fakta penting 01.
Salasilah bm ialah kajian tentang as al usul keturunan bm. Penerbit ilmu bakti sdn. Rumpun ialah kelompok bahasa berusia 2500 hingga 5000 tahun. Peperiksaan stpm yang sedia ada ditadbirkan pada hujung penggal ketiga manakala peperiksaan stpm yang baharu ditadbirkan sebanyak tiga kali iaitu pada setiap hujung penggal.
Untuk mengetahui asal usul bahasa melayu kita perlu mengetahui asal usul penutur aslinya terlebih dahulu iaitu orang melayu. Skor a dalam stpm bm penggal 2. Filum austris 02. Soalan stpm sebenar semester 1.
Asal usul bahasa melayu bahasa melayu kuno bahasa melayu klasik 10 9 2017 perkembangan aksa. Walau bagaimanapun kita dapat mengetahui secara kasar latar belakang dan pergerakan masyarakat melayu kuno iaitu nenek moyang orang melayu. Filum ialah kelompok bahasa tertua berusia 5000 tahun. Nota bm 1 stpm bab 1 2 2000 5000 tahun kurang 2000 tahun rajah salasilah bm salasilah bahasa melayu salasilah bermaksud asal usul susur galur ata u keturunan.
Salasilah bahasa melayu salasilah bermaksud asal usul atau keturunan salasilah bahasa melayu bermaksud kajian asal usul bahasa melayu. Semoga perkongsian bahan bahan rujukan panduan bahan pembelajaran dan pengajaran contoh contoh karangan sumber rujukan stpm sijil tinggi persekolahan malaysia tingkatan 6 dalam post di blog bumi gemilang berguna dan dapat membantu para pelajar dan pengguna. Bahasa melayu bm penggal 1 satu stpm tingkatan 6. Keluarga berusia kurang daripada 2500 tahun.
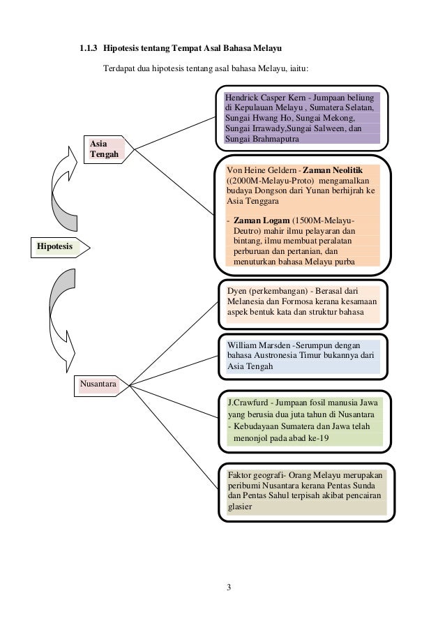
Filum bahasa austrik austris 5000 tahun ke atas rumpun austronesia istilah latin austro. 2017 rm7 90 rm8 50. Asal usul bangsa melayu sehingga kini masih kabur tetapi beberapa sarjana eropah seperti hendrik kern belanda dan robert von heine geldern austria telah melakukan penyelidikan secara kasar tentang latar belakang dan pergerakan masyarakat melayu kuno. Asal usul orang melayu iaitu penutur asli bahasa melayu amat kabur kerana sejarah kuno asia tenggara masih belum diselidiki dengan mendalam.
Oleh hal yang demikian asal nenek moyang bagi bahasa melayu bukan dari asia tengah.