Nota Ringkas Riwayat Hidup Nabi Muhammad Tingkatan 1

نبي محمد صلى الله عليه وسلم adalah pesuruh allah yang terakhir.
Nota ringkas riwayat hidup nabi muhammad tingkatan 1. Muhammad bin abdullah dikenal. Disebut mʊħɑmmæd 570 m 8 jun 632 m merupakan nabi dan rasul yang terakhir bagi umat islam. Riwayat hidup nabi muhammad s a w. Abdullah ayah siti aminah ibu istri.
Pesan terakhir nabi muhammad s a w sejarah nabi muhammad s a w saat umat islam menakluk makkah. نبي محمد baginda juga adalah pemimpin yang menyatukan semenanjung arab kepada satu tatanegara di bawah pemerintahan islam. Latihan bab 2 tingkatan 1. Sesungguhnya nabi muhammad merupakan satu anugerah dan kurniaan allah swt kepada umat manusia untuk menunjukkan jalan yang lurus dan benar.
محمد atau nabi muhammad arab jawi. Lebih dikenali sebagai muhammad arab jawi. Demikianlah artikel nota ringkas riwayat berkilauan nabi muhammad semoga dengan adanya artikel singkat seperti informasi postingan nota ringkas riwayat berkilauan nabi muhammad ini anda benar benar sudah menemukan artikel yang sedang anda butuhkan sekarang. The protestant reformation part 1 bab 9 ting 4 sejarah tembok besar china.
Portal rasmi kementerian pelajaran malaysia utama. Riwayat hidup rasulullah s a w. Ini bermanfaat bagi anda yang membutuhkan. Nota bab 1 tingkatan 1.
محمد بن عبد الله. Koleksi nota ringkas bahan bantu mengajar menggunakan microsoft word dan powerpoint 2010. Blog archive 2013. Mohd daharudin haji daud.
Nota pendidikan islam berdasarkan kurikulum standard sekolah menengah kssm 2017 dan dokumen standard kurikulum dan pentaksiran dskp pendidikan islam tingkatan satu. Muhammad bin abdullah arab jawi. Mekkah arab saudi senin 12 rabiul awal 570 m wafat. Isu sejarah sila komen latihan bab 1 tingkatan 1.
Pemimpin mekkah abu jahal menyatakan bahwa nabi muhammad saw adalah orang gila yang akan merusak tatanan hidup orang mekkah akibat penolakan keras yang datang dari masyarakat jahiliyyah di mekkah dan kekuasaan yang dimiliki oleh para pemimpin quraisy yang menentangnya nabi muhammad saw dan banyak pemeluk islam awal disiksa dianiaya dihina disingkirkan dan dikucilkan dari pergaulan. Dan untuk anda yang baru berkunjung kenal dengan blog sederhana ini jangan lupa ikut menyebarluaskan. Nota ringkas riwayat bercahaya nabi muhammad tingkatan 1 baca juga artikel menarik lainnya. Fatimah al zahra nabi muhammad s a w juga mendapatkan julukan abu al qasim yang bererti bapak qasim kerana nabi muhammad s a w pernah memiliki anak lelaki yang bernama qasim iaitu anak baginda bersama khadijah tetapi ia meninggal dunia sebelum mencapai usia dewasa.
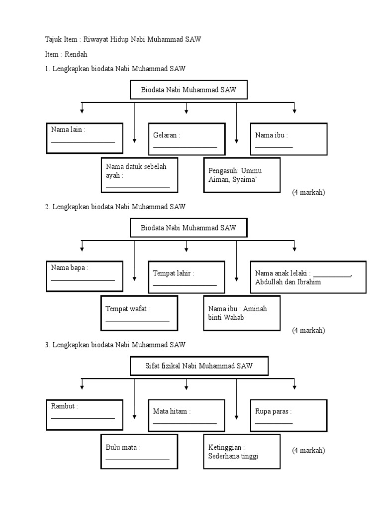
Nota pendidikan islam tingkatan 1. Nabi muhammad sallallahu alaihi wasallam bahasa arab. Nabi muhammad saw rasulullah saw lahir. Biodata nabi muhammad saw.
Khadijah bintu khuwailid saudah bintu zam ah bin qois a isyah bintu abi bakr as shiddiq zainab bintu khuzaimah hafshah bintu umar bin. Nota ringkas riwayat berkilauan nabi muhammad tingkatan 1 selamat datang di blog yulia amira info kali ini adalah tentang nota ringkas riwayat berkilauan nabi muhammad tingkatan 1 semoga tulisan singkat dengan kategori riwayat hidup.